Index of /repos/k-9/docs/


../
draw.io/                                           20-Jan-2023 16:40                   -
google-play/                                       20-Jan-2023 16:40                   -
DESIGN.md                                          20-Jan-2023 16:40                 724
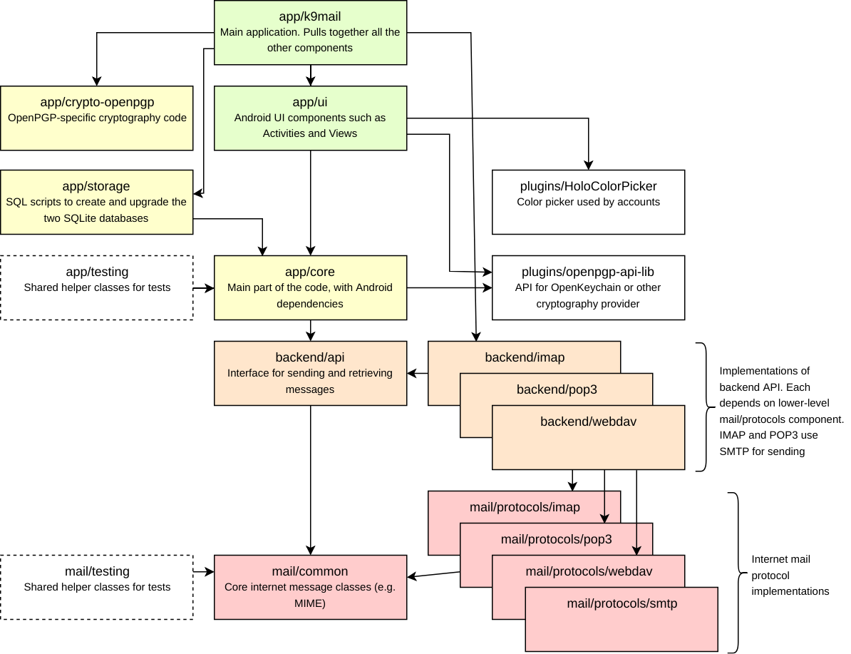
Modules.png                                        20-Jan-2023 16:40              170059
ReadEmail.png                                      20-Jan-2023 16:40               98452
ReadEmailClasses.png                               20-Jan-2023 16:40               56368
SendEmail.png                                      20-Jan-2023 16:40               52901
activity_diagram.graphml                           20-Jan-2023 16:40               46136